请稍候...
  • 网络安全为人民 网络安全靠人民
  • 保守国家秘密是每个公民的法定义务
  • 崇廉尚洁知荣明耻弘扬正气
  • 高举中国特色社会主义伟大旗帜,为全面建设社会主义现代化国家、全面推进中华民族伟大复兴而团结奋斗
  • 坚持一切为了人民 一切依靠人民
  • 草原儿女心向党
践行守望相助理念铸牢中华民族共同体意识(
学习贯彻中央人大工作会议精神
当前位置:人大工作 → 扎鲁特旗人大常委会“我为群众办实事”任务清单完成情况
 
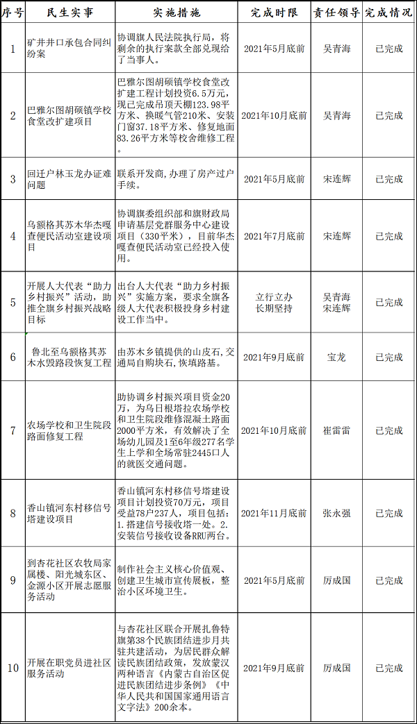
扎鲁特旗人大常委会“我为群众办实事”任务清单完成情况

监督举报电话:0475-7223140

(受理时间:工作日上午8:300-12:00 下午14:30-17:30)

上一篇:扎鲁特旗人大常委会组织召开旗直机关选区工作会议
下一篇:扎鲁特旗人大常委会机关召开以案促改警示教育大会